近期有不少小伙伴问我们什么时候放寒假呀?
长沙教育微信公号发布
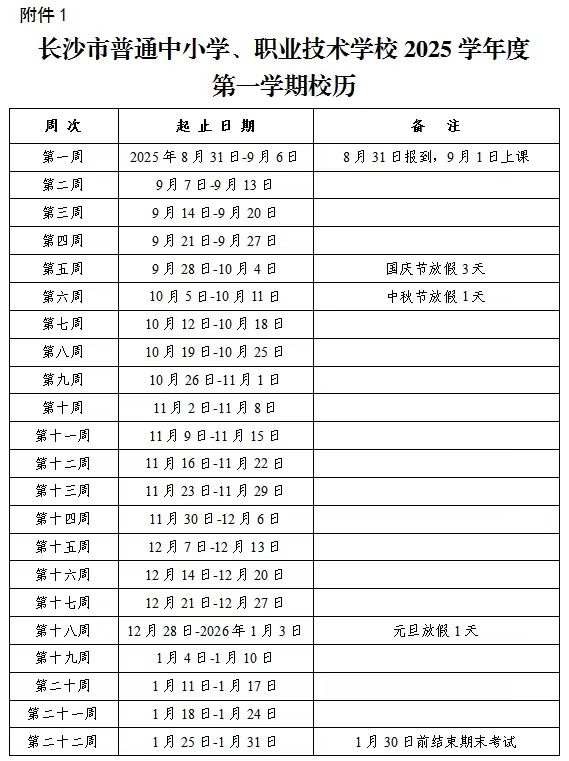
2025学年度校历
根据校历安排
今年寒假从2026年2月1日开始
2026年3月3日结束
2026年3月5日上课
第一学期
2025年9月1日上课,2026年1月31日结束,全学期共22周。寒假从2026年2月1日开始,3月3日结束。
第二学期
2026年3月5日上课,7月11日结束,全学期共19周。暑假从2026年7月12日开始,8月29日结束。
2025学年度第一学期校历

2025学年度第二学期校历

全国中小学寒假时间最新汇总来啦
一起来看↓
北京:1月24日—3月1日,共36天
上海:2月2日—2月27日,共25天
广东:2月2日—3月1日,共27天
天津:1月29日—3月1日,共31天
浙江:2月7日—3月4日,共25天
江苏:2月7日—3月4日,共25天
四川:1月31日—3月1日,共29天
福建:1月31日—2月25日,共25天
安徽:2月5日—3月3日,共26天
黑龙江:1月16日—2月28日,共43天
辽宁:1月15日—3月1日, 共45天
吉林:1月16日—2月28日, 共43天
河北:1月24日—3月5日,共40天
海南:1月17日—3月2日,共44天
青海:1月20日—3月1日,共40天
编辑:曹鑫宇 实习 付雨洁