近日,湖南省教育厅印发通知,为切实加强乡村教师队伍建设,结合贯彻《教育部办公厅关于做好2021年中西部欠发达地区优秀教师定向培养工作的通知》(教师厅〔2021〕3号)精神,2026年我省继续实施高中(中职)起点本科层次高中、初中、小学、特殊教育和中职专业课教师公费定向培养计划。该计划按照“自愿报名、择优录取、公费培养、定向定期服务”的原则,通过普通高考和普通高校对口招生考试进行招生。
一、招生学校与专业
(一)本科层次高中教师。招生高校为:湖南师范大学、湖南科技大学、衡阳师范学院、湖南第一师范学院。招生专业为:汉语言文学、数学与应用数学、英语、物理学、化学、生物科学、思想政治教育、历史学、地理科学、音乐学、美术学、体育教育、计算机科学与技术、教育技术学、心理学、应用心理学。
(二)本科层次初中教师。招生高校为:衡阳师范学院、湖南第一师范学院、长沙师范学院。招生专业为:汉语言文学、数学与应用数学、英语、物理学、化学、生物科学、思想政治教育、历史学、地理科学、音乐学、美术学、体育教育、计算机科学与技术、应用心理学。
(三)本科层次小学教师。招生高校为:湖南第一师范学院。招生专业为:小学教育、体育教育、美术学、科学教育、心理学。
(四)本科层次特殊教育教师。招生学校为:湖南师范大学。招生专业为:特殊教育。
(五)本科层次中职专业课教师。招生学校为:湖南师范大学、湖南农业大学。招生专业为:机械工艺技术、应用电子技术教育(电子技术应用方向)、应用电子技术教育(电子电器应用与维修方向)、农学。
二、招生计划
2026年,我省高中(中职)起点本科层次各类公费定向师范生招生计划为437人。其中,根据教师厅〔2021〕3号文件要求,我省40个脱贫县(原集中连片特困县、国家扶贫开发工作重点县)的相应招生计划(共328人)同时列入教育部中西部欠发达地区优秀教师定向培养专项计划地方优师专项(以下简称省级优师专项),具体如下:
(一)本科层次高中教师招生计划:294人,类型为普通高考招生计划。其中,省级优师专项220人。
(二)本科层次初中教师招生计划:113人,类型为普通高考招生计划。其中,省级优师专项83人。
(三)本科层次小学教师招生计划:12人,类型为普通高考招生计划。其中,省级优师专项7人。
(四)本科层次特殊教育教师招生计划:6人,类型为普通高考招生计划。其中,省级优师专项6人。
(五)本科层次中职专业课教师招生计划:12人,类型分为普通高考招生计划和对口招生计划。其中,省级优师专项12人。
根据我厅《关于申报2026年湖南省公费师范生培养招生需求计划的通知》要求,以及各市州向我厅申报的2026年中小学教师公费定向培养招生需求计划,在综合平衡的基础上,我厅编制了高中起点各类中小学教师公费定向师范生招生计划。

三、培养模式
(一)本科层次高中、初中、小学教师均采用四年制本科培养模式。
(二)本科层次特殊教育教师由湖南师范大学和长沙职业技术学院联合培养。本科学制四年,人才培养方案由湖南师范大学和长沙职业技术学院共同制定,原则上第一、二学年由长沙职业技术学院负责培养,第三、四学年由湖南师范大学负责培养。修业期满,成绩合格者,由湖南师范大学颁发本科毕业证书,符合学士学位授予条件的,颁发学士学位证书。
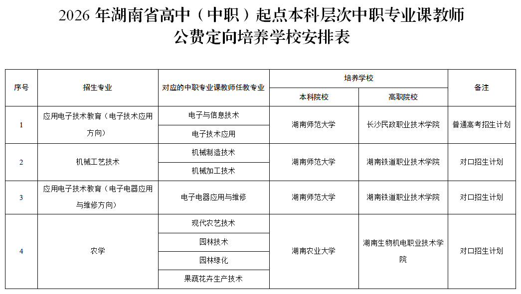
(三)本科层次中职专业课教师采用本科院校会同有关高职院校和企业联合培养的模式。本科学制四年,人才培养方案由本科院校与高职院校共同制定,原则上第一、二学年由相关高职院校负责培养,第三、四学年由本科院校负责培养。修业期满,成绩合格者,由本科院校颁发本科毕业证书,符合学士学位授予条件的,颁发学士学位证书。联合培养工作安排见《2026年湖南省高中(中职)起点本科层次中职专业课教师公费定向培养学校安排表》。

四、培养经费
根据《湖南省人民政府办公厅关于印发<教育领域省与市县财政事权和支出责任划分改革实施方案>的通知》(湘政办发〔2020〕15号),省级项目计划所需培养经费由省与市县财政按7:3比例分担。
公费定向师范生在校学习期间的学费、住宿费、教材费和军训服装费免缴,其所需费用由财政公费承担,并按国家和省有关规定享受奖助学金等资助政策,在资助政策规定的范围内与其他在校生享受同等待遇。
五、招生对象及条件
(一)本科层次高中、初中、小学、特殊教育教师
1.具有招生计划定向的县市区所在市州范围内户籍(以公安部门登记的2026年6月7日的户籍所在地为准)。
2.年龄未满22周岁(2004年9月1日及以后出生)。
3.2026年湖南省普通高考成绩达到招生高校相应类别本科录取控制分数线,考生高考选考科目符合招生高校选科要求。
4.身心健康,体检合格,符合国家规定的从事教育教学工作的身体条件。体检工作要求按湖南省教育考试院《关于做好2026年全省普通高等学校招生体检工作的通知》(湘教考普字〔2025〕21号)执行。
5.热爱基础教育事业,自愿报考高中、初中、小学、特殊教育教师公费定向师范生,且保证毕业后服从有关教育行政部门的安排,在招生计划所定向的市州、县市区的高中、初中、小学、特殊教育学校任教,服务时间不少于6年。
(二)本科层次中职专业课教师
1.年龄未满22周岁(2004年9月1日及以后出生)。
2.报考普通高考招生计划的考生,2026年湖南省普通高考成绩达到招生高校相应类别本科录取控制分数线;报考对口招生计划的考生,2026年湖南省普通高校对口招生考试成绩达到相应专业门类本科录取控制分数线。
3.身心健康,体检合格,符合国家规定的从事教育教学工作的身体条件。体检工作要求按湖南省教育考试院《关于做好2026年全省普通高等学校招生体检工作的通知》(湘教考普字〔2025〕21号)执行。
4.热爱职业教育事业,自愿报考中职专业课教师公费定向师范生,且保证毕业后服从有关教育行政部门的安排,在招生计划所定向县市区的中等职业学校任教,服务时间不少于6年。
六、招生录取程序
(一)公布招生政策。市州、县市区教育(体)局、高中(中职)学校和培养高校要利用报纸、海报、广播、电视、网络等多种形式,向社会公布此文件的招生政策与招生计划。高中(中职)学校还应向高三年级学生及家长进行宣传动员。
(二)户籍信息确认。考生可登录“湖南省普通高校招生考试考生综合信息平台”(网址:https://ks.hneao.cn)或“潇湘高考”APP查看考生本人报名信息,确认考生本人报名登记表中的“户口所在地”市州信息与考生户口簿“住址”市州信息一致。若有不一致的,考生须在2026年6月16日前,前往高考报名所在县市区招生考试机构完成户籍信息修改,逾期不予受理。考生报名所填写的户籍地信息将作为报考本科层次高中、初中、小学、特殊教育教师公费定向师范生的录取及签订有关协议书的重要依据,凡因考生报名所填写的户籍地信息错误而导致考生不能正常填报志愿的,户籍造假或6月7日后跨市州迁移户籍以及填报不符合户籍要求的志愿而影响投档、录取以及录取后不能签订协议书的,结果由考生本人负责。
(三)填报志愿。考生根据本文件及省教育考试院公布的招生计划,在本科提前批相应志愿中填报。填报普通高校招生本科层次高中、初中、小学、特殊教育和中职专业课教师公费定向师范生计划志愿的考生,应根据招生计划对户籍的政策要求选择相应的院校专业组填报,最多可以填报45个院校专业组的平行志愿,凡填报志愿中的院校或专业不符合有关户籍政策要求的,一律视为无效志愿。填报对口招生本科层次中职专业课教师公费定向师范生计划的考生只填报一个院校志愿。填报志愿(含征集志愿)的时间及要求等按省教育考试院的有关规定执行。
(四)投档录取。公费定向师范生安排在本科提前批录取。普通高校招生本科层次高中、初中、小学、特殊教育和中职专业课教师公费定向师范生计划按平行志愿投档。对于对口招生本科层次中职专业课教师公费定向师范生计划,省教育考试院依据考生志愿将填报相关志愿的考生信息提供给招生高校,各招生高校依据有关招生政策和高校录取规则确定拟录取名单。省教育考试院按招生高校提交的拟录取名单投档。第一次投档录取结束后,若有招生高校未完成招生计划的,由省教育考试院通过网络等媒体统一向社会公布院校招生缺额,并组织未被录取的考生填报征集志愿。录取结束后,招生高校根据录取考生情况,填写《2026年湖南省高中(中职)起点公费定向师范生录取名单》,并将录取名单函告招生计划所定向的市州教育(体)局,由市州教育(体)局分别函告有关县市区教育(体)局。
(五)签订《湖南省公费定向师范生培养协议书》《湖南省公费定向师范生培养协议书(省级优师专项)》(以下统称《协议书》)。
1.签订协议书。市州、县市区教育(体)局依据《2026年湖南省高中(中职)起点公费定向师范生录取名单》,统一组织录取考生与本级人民政府签订《协议书》。
市州教育(体)局汇总市州本级和所辖县市区签订的《协议书》,于7月31日前分培养类型分招生高校分别寄送有关招生高校。录取考生在签订《协议书》时,应携带本人户口簿供有关市州、县市区教育(体)局审查考生相关信息情况,凡经审查不符合有关招生政策的,不能签订《协议书》。市州、县市区教育(体)局须按我厅统一发布的协议书样式分培养类型制作《协议书》,凡内容不符的,视为无效协议书,不得进入下一招生工作流程。考生如未满18周岁,须由考生本人及其法定监护人共同签订《协议书》,非考生本人及其法定监护人签订《协议书》的,视为无效协议书,不得进入下一招生工作流程。考生未在规定时间内签订《协议书》的,视为考生自愿放弃招生录取资格。
2.《协议书》签订的具体时间、地点等信息,由市州、县市区教育(体)局根据工作需要适时公布并及时逐一通知有关考生,以便考生及时掌握相关信息。
(六)发放录取通知书。各招生高校收到市州教育(体)局寄送达的《协议书》后,向已录取并签订《协议书》的考生发放录取通知书。
(七)入学与复查。录取考生持录取通知书到招生高校报到。新生入学后,招生高校在入学一个月内对公费定向师范生进行资格复查。复查合格者,招生高校在其《协议书》上签字、盖章,《协议书》正式生效;复查不合格者,不能取得公费定向师范生资格,按国家有关招生和学生管理规定处理。招生高校在《协议书》上签字、盖章后,应将《协议书》寄送达各协议方,并存入公费定向师范生新生个人档案。招生高校汇总本校录取考生的报到情况,填写《2026年湖南省高中(中职)起点公费定向师范生录取复核名单》,于9月20日前报送省教育厅(含电子文档)。
七、有关政策
详见《2026年湖南省高中(中职)起点公费定向师范生培养计划有关政策说明》。
八、工作要求
(一)全省高中(中职)起点本科层次公费定向师范生培养工作由我厅统一组织领导,各市州、县市区教育(体)局和有关招生培养高校具体负责实施。各市州、县市区教育(体)局和有关招生培养高校要认真贯彻落实习近平总书记给北京师范大学“优师计划”师范生的回信精神,充分认识实施公费定向师范生培养的重大意义,切实加强组织领导,周密组织筹划。要明确相应工作人员及工作职责,制定具体可行的工作方案,安排好专项工作经费,及时通过官方渠道向社会公布有关招生信息,确保我省2026年公费定向师范生招生录取工作平稳顺利,确保下达的招生计划全面完成。
(二)市州、县市区教育(体)局和招生培养高校、省教育考试院要严格按规定做好填报志愿考生的户籍确认及招生录取工作,确保招生录取工作程序规范、公平公正。严禁擅自变更招生计划,严禁以各种名义乱收费。对违规录取的公费定向师范生,一律取消录取资格,依法依规追究有关负责人和有关人员的责任,并取消相关院校的培养任务。
(三)各市州、县市区要严格依据录取考生名单,切实做好考生与本级人民政府签订《协议书》的组织工作。严禁与非录取考生签订《协议书》,严禁提前签订《协议书》,严禁拒绝与符合政策的已录取考生签订《协议书》。招生培养高校要积极配合市州、县市区教育(体)局做好《协议书》的签订工作。
(四)有关招生培养高校要结合所承担的培养工作,加强新时代基础教育改革政策研究与中小学教师培养需求调研,科学制定人才培养方案,不断深化师范生培养模式综合改革,加强学籍管理、教学管理和专业建设,强化国情省情教育、师德养成教育与教育教学专业技能训练,强化语言文字应用能力和自觉规范使用国家通用语言文字意识,积极探索县域高中、初中、小学、特殊教育和中职专业课教师培养规律,切实保障人才培养质量。
本通知自印发之日起施行,有效期1年。
湖南省40个脱贫县名单
株洲市:炎陵县、茶陵县
邵阳市:隆回县、邵阳县、城步县、新宁县、新邵县、武冈市、洞口县、绥宁县
岳阳市:平江县
常德市:石门县
张家界:桑植县、慈利县
益阳市:安化县
郴州市:桂东县、汝城县、宜章县、安仁县
永州市:新田县、江华县
怀化市:沅陵县、通道县、麻阳县、辰溪县、新晃县、芷江县、会同县、靖州县、中方县、溆浦县
娄底市:新化县、涟源市
湘西州:花垣县、保靖县、龙山县、永顺县、凤凰县、泸溪县、古丈县
2026年湖南省高中(中职)起点本科层次公费定向师范生培养计划有关政策说明
一、在本科提前批同一轮次填报志愿时,报考了我省公费定向师范生(含优师专项)招生普通类专业的考生,可以兼报本科提前批中采用平行志愿投档的教育部直属师范大学公费师范生(含优师专项)、全国重点马克思主义学院的马克思主义理论专业、种子科学与工程专业和部分高校的小语种专业;报考了我省公费定向师范生(含优师专项)招生体育类专业的考生,可以兼报本科提前批中的教育部直属师范大学公费师范生招生体育类专业;报考了我省公费定向师范生(含优师专项)招生艺术类专业的考生,可以兼报教育部直属师范大学公费师范生招生艺术类专业和本科提前批艺术类平行组中的其他院校(专业)。
二、按“分数优先、遵循志愿”原则确定考生专业,优先录取直接志愿考生。直接志愿生源不足时,再从“专业服从”的考生中,由高分到低分进行调剂录取。
三、公费定向师范生在校学习期间,一律不得转学,原则上不得转专业。
四、公费定向师范生原则上应在上岗前取得相应的教师资格,符合相应教师执证上岗条件,否则,按违约情形处理。
五、公费定向师范生毕业后,依据招生计划所规定的服务地域和服务学校类型任教服务,时间不少于6年,其任教岗位和编制由签订协议的市州、县市区按照相关规定落实。
六、公费定向师范生在协议规定的服务期内,不得脱产攻读普通硕士学位,但可在职攻读教育硕士专业学位。
七、公费定向师范生在协议规定的服务期内,经任教学校主管教育行政部门批准,可依据招生计划所规定的服务地域和服务学校类型,在所定向的区域范围内相应学校间流动,或从事教育管理工作。
八、未能履行协议的公费定向师范生,按规定退还所享受的公费培养费用并缴纳违约金。
九、市州、县市区教育行政部门负责本行政区域内公费定向师范生的履约管理,建立诚信档案,公布公费定向师范生的违约记录,并将违约情况记入人事档案,负责管理退还的公费培养费用和违约金。12月底前,各市州教育(体)局应汇总本辖区内当年已办理违约处理手续的公费定向师范毕业生的有关情况,填写《2026年湖南省公费定向师范毕业生违约处理情况汇总表》,并报送省教育厅(含电子文档)
编辑:曹鑫宇 实习 魏亮颖
二审:李薇薇
三审:李茂林